高标准验厂认证辅导专家

专注RBA验厂辅导与技巧赋能

全国服务热线 020-86215771
当前位置: 首页>新闻资讯>行业资讯
返回
列表

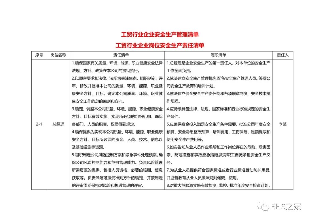
新安法已明确“三管三必须”的格局:最新各岗位安全责任履职清单,请立即转达学习!

文章出处:行业资讯 网站编辑: 若水长行 阅读量: 发表时间:2021-07-12 21:23:14

新《安全生产法》已于2021年6月10日发布,9月1日生效。新安法的发布标志着:“全员安全生产责任制”时代来临,安全不再只是安全管理部门的事!


新《安全生产法》将第四条修改为生产经营单位的主要负责人是本单位安全生产第一责任人,对本单位的安全生产工作全面负责其他负责人对职责范围内的安全生产工作负责。


将第十九条中的“安全生产责任制”修改为“全员安全生产责任制”。


新《安全生产法》对于安全生产责任划分更加明确,增加“三个必须”原则:管行业必须管安全、管业务必须管安全,管生产经营必须管安全!


1.如何理解“三管三必须”


应急管理部副部长宋元明先生在新安法发布会上有一段非常精彩的表述:我们讲管业务必须管安全,管生产经营必须管安全,这在企业里除了主要负责人是第一责任人以外,其他的副职都要根据分管的业务对安全生产工作负一定的职责,负一定的责任。


举一个例子,比如一个企业总部,董事长和总经理是主要负责人,那么他就是企业安全生产第一责任人。但是还有很多副职,比如很多副总经理,分管人力资源的副总经理,对分管领域的安全要负责任。下属企业里面,安全管理团队配备得不到位,缺人,由此导致的事故这个副职是要负责任的。比如分管财务的副总经理,如果下属企业里安全投入不到位,分管财务的副总经理是要承担责任的。这就是我们说的管业务必须管安全,管生产经营必须管安全。说到生产,管生产的副总经理不能只抓生产,不顾安全,抓生产的同时必须兼顾安全,抓好安全,否则出了事故以后,管生产的是要负责任的,这就是“三管三必须”的核心要义。


2.如何落实“三管三必须”


对企业而言,落实安全责任的重点和难点就是加强专业部门安全管理,落实专业部门安全责任。


可参考中国化学品安全协会发布的《关于加强专业安全管理 有效预防危险化学品重特大事故的指导意见》


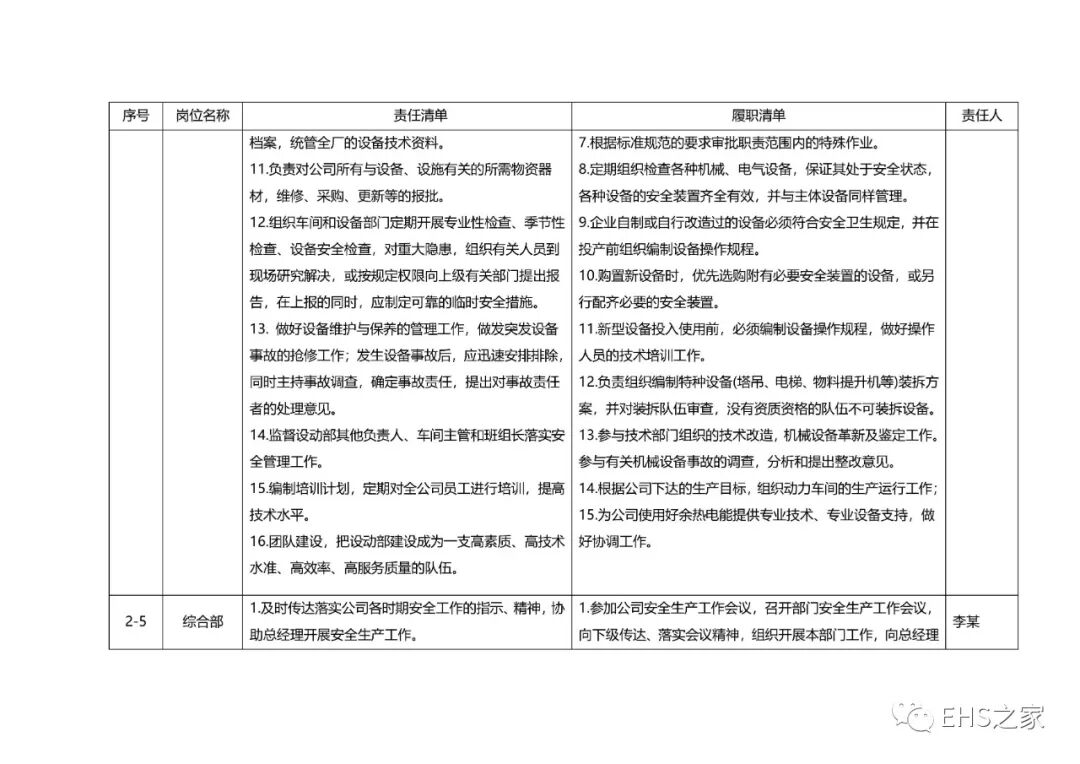
1.企业应按照“管业务必须管安全”的原则,在部门职责中明确专业部门对所辖业务的安全管理责任,落实专业安全管理的职责、权限、考核内容,推动专业安全管理。


企业可在安全生产委员会框架下,设立生产、工艺、设备、仪表、电气、工程等专业安全分委员会,负责研究解决生产、技术、设备、仪表、电气、工程等专业领域的安全重大议题。分委员会主任由企业相应业务分管领导担任,办公室设在相应专业(职能)部门。


2.专业部门要按照职责分工全过程参与新建、改建、扩建等项目的论证、设计、建设、试运行、验收等各个环节,辨识其中的安全风险,提出风险管控措施。项目负责部门要组织各专业部门参与项目安全论证,对项目工艺路线的安全可行性负责。


3.生产、工艺、技术等专业部门,按照职责分工对开停车、生产运行、生产方案调整等生产过程的安全负责,对生产、工艺管理制度的制修订和适宜性负责,对操作规程、工艺参数、工艺交出和开停车方案的有效性负责,对新技术应用的安全负责,对专业范围内的风险分级管控与隐患排查治理负责,对所辖业务内发生的变更负责,对所辖业务的承包商安全管理负责,按照权限分工对生产运行、工艺技术等事故事件技术进行调查处理。生产调度对突发事件的应急处置负责。


4.设备、电气、仪表等专业部门,按照职责分工对设备、动力、电气、仪表、建(构)筑物及安全、消防设备设施的安全稳定运行负责,对设备、电气、仪表设施(包含备用、停用设备)的完好性负责,对专业范围内设备设施的更新、改造、维修、验收等过程负责,对设备、电气、仪表检维修过程的作业安全负责,强化设备、电气、仪表设施全生命周期管理。对专业范围内的风险分级管控与隐患排查治理负责,对租赁和处置资产的安全管理负责,对设备安全管理制度、维护检修规程的制修订和适宜性负责,对安全仪表的功能安全有效性负责,对所辖业务内发生的变更负责,对所辖业务的承包商安全管理负责。按照权限分工对设备、电气、仪表等事故事件进行调查处理。


5. 工程建设管理部门按照职责分工对工程建设项目过程中的安全管理工作负责,对工程建设项目过程中风险评价和管控措施的落实负责,对工程建设项目承包商、分包商的资质审查负责,对工程建设项目及其子(分)项目的施工质量和施工安全负责,对工程建设项目承包商、分包商的安全监管负责,对工程建设项目安全管理制度的制修订和适宜性负责。按照权限分工对工程建设项目过程中及相关承包商出现的事故事件进行调查处理。


6.安全管理部门要协助企业主要负责人,积极推动企业专业安全管理。加强专业部门安全管理基本原理、方法、程序的培训;汇总收集专业部门提报的相关安全文件、资料,统计分析企业专业安全管理方面的不足,建立并实施专业部门的安全考核机制;指导、协调、组织专业部门开展风险管控、隐患排查、变更管理、事故事件调查等工作;按照权限分工对涉及人身伤害事故开展调查处理。安全管理人员应学习专业安全知识,鼓励专业技术人员进入专职安全管理人员队伍。




01

厘清专业部门和安全部门的职责定位


随着新安法的发布,专业安全开始引起重视。企业应逐步认识到,涉及到安全的工作不仅仅是安全部门的事,专业部门被推向风险管理、事故预防的前台。有的企业把安全部门仅定位成安全监督监察部门,这种职责定位是不准确的。

企业的安全部门不仅仅是监督者,更重要的是主要参与者,是技术专业,是企业风险控制和危机处理的关键部门。安全部门应由企业技术最优秀的成员组成。他们了解整个工厂的体系运作过程,通过数据分析为领导层提供决策依据,是领导层的顾问、参谋;为各级执行层协调各项安全事务、解释标准和法规,帮助其完善操作程序、作业规章等,是各级执行层的协调员、资源库;为操作层提供风险分析方法、应急技能等方面的培训,是培训师、引导员。

推动专业安全并不是为了让安全部门掌握更多的资源,更有话语权,不是为了出事故后推卸安全部门的责任。同样,安全部门与专业部门不存在领导和被领导的关系,依靠安全部门统筹企业管理,在成本控制、质量掌控、效益提升等方面风险更高,不能成为现代化企业的发展趋势。企业专业安全推动的前提是安全部门能系统性分析现有安全风险,能培训专业部门的安全履职能力,能为决策层提供相对定量的安全分析数据。


02

正确认识专业部门的岗位职责和安全责任


专业部门既要履行岗位职责,也要履行安全责任,即“一岗双责”。专业部门安全责任的内容,一定与风险控制有关。

专业部门具体的安全责任主要包括:负责本专业范围内的风险识别管控和隐患排查治理,负责本专业范围内的变更管理,负责本专业范围内的作业安全,负责管理服务本专业的承包商,负责调查本专业范围内的事故,负责本专业领域的安全培训等。专业部门的安全责任如果达不到上述要求,则无法真正实现专业部门管安全的目的。

同岗位职责一样,专业部门安全责任的履行同样受制于人员的履职能力。企业专业部门安全责任明确后,应明确有效履职的能力要求,基于能力要求提供针对性的培训,并将专业部门人员安全履职能力作为能力评估的一部分。


03

落实专业部门安全责任的有效途径



一是关注“不干错”和“干不错”。

让安全部门把精力放到“不干错”上,引导企业决策层树立正确的安全理念,在领导力、资源保障、全员参与等环节下功夫,培训决策层、执行层、操作层的理念、意识、技能、习惯,逐步培育企业安全文化,让全体从业人员知道为啥干、怎么干,从而实现“不干错”。让专业部门更多关注“干不错”,从保护层的洋葱模型入手,加强本质安全设计,逐步提升企业事故主动防御能力。相信人是一定会犯错的,做到即使工人犯错、失误甚至违章,都不会发生灾难性的事故。

二是加强专业部门组织建设。

修改后的《安全生产法》明确了生产经营单位的主要负责人是本单位安全生产第一责任人,其他负责人对职责范围内的安全生产工作负责。对专业部门的上级领导提出了明确的责任要求。有条件的企业可以借鉴中石化等央企经验,在安委会的基础上,设置专业分委会,开展具体的专业安全活动,组织专业部门讲安全课,鼓励更多的员工参与其中。大力培养安全专家型的专业技术人员,参与安全理论研究和事故分析,识别企业专业领域内的大风险,治理专业范围内的大隐患,遏制专业范围内的大事故。

三是加强对专业部门的安全考核。

设置专业安全绩效指标,使其作为薪资分配、职务晋升的重要依据。考核的目的一方面是为了对不能正确履行安全责任的专业部门进行惩戒;另一方面,可以帮助企业分析专业部门履职能力上的缺陷,为专业部门安全培训确定方向。



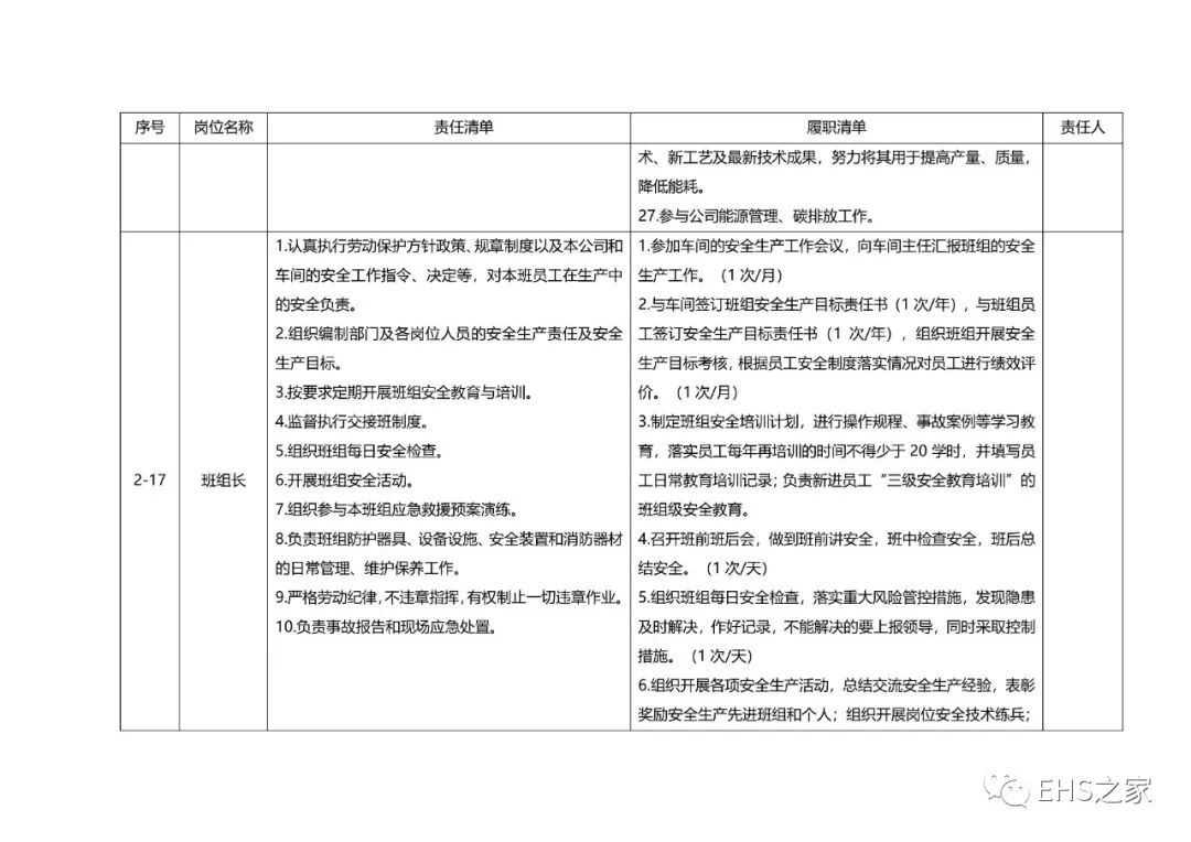
落实“三管三必须”除了企业要根据法规要求和安全管理体系的内容编制安全生产责任制外,还有一个非常好用的工具:个人安全行动计划。个人安全行动计划是指企业班组长以上的管理人员把自己的安全职责、怎样管控业务安全风险和怎样发挥安全领导力转变为相应具体的行动清单,然后落实到对应的每个周期时间里。例如:高层领导可以以年度来做计划表,把这一年需要做哪些安全工作列成清单,然后再分解到对应的月份里,有哪些是每个月都要做的事,有哪些只需要个别月份做。中层管理人员可以制定季度或月度个人安全行动计划,再把具体的工作行动分解到对应的某一周里。


3.违法将更多追究直线管理人员刑责


全员安全生产责任制的时代已经到来,接下来随着新安法的生效,其将与《刑法》进行有效结合。安全生产违法将首先追责直线管理人员,这也是三管三必须的核心要求。



《中华人民共和国刑法修正案(十一)》
2021年3月1日起已正式生效
生产经营单位必须高度重视安全生产,生产经营单位负责人若存在以下列举的违法行为受到刑事责任追究,自刑罚执行完毕之日起,五年内不得担任任何生产经营单位的主要负责人。有严重违法行为、明知存在重大隐患而不排除、组织他人违章冒险作业将被追究刑事责任。
组织他人作业的一般为业务、生产、经营、工程等直线管理人员,如:分管领导、部门经理、车间主任、班组长等随着这一法律规定的出台,更进一步明确在刑事追责的主体,将对直线管理人员在安全违法行为将起到很大的遏制作用。



新安法已明确“三管三必须”的格局,

违法将更多追究直线管理人员刑责


首页首页 服务中心服务中心 关于我们关于我们 一键呼我一键呼我 backtop回顶