高标准验厂认证辅导专家

专注RBA验厂辅导与技巧赋能

全国服务热线 020-86215771
当前位置: 首页>新闻资讯>行业资讯
返回
列表

通报:因洗眼器无水,直接被罚2万!

文章出处:行业资讯 网站编辑: 若水长行 阅读量: 发表时间:2021-07-12 21:10:31

发现该单位存在液氨仓库喷淋设施失效,盐酸罐洗眼器无水,生产车间门口洗眼器、二楼操作平台东侧洗眼器无水等问题


  • 处罚款贰万元(20000.00)


案件名称

XX有限公司未对安全设备进行经常性维护、保养案

处罚决定书文号

(洛)应急罚〔2021]危006号

处罚决定时间

2021年3月15日

处罚结果

处罚款贰万元(20000.00)整的行政处罚

处罚事由

2021年3月2日,洛阳市应急管理局执法人员对XX生物科技股份有限公司进行检查时,发现该单位存在液氨仓库喷淋设施失效,盐酸罐区洗眼器无水,生产车间门口洗眼器、二楼操作平台东侧洗眼器无水等问题,该行为违反《安全生产法》第三十三条第二款规定。

处罚依据

依据《安全生产法》第九十六条第三项规定:生产经营单位有下列行为之一的,责令限期改正,可以处五万元以下的罚款;(三)未对安全设备进行经常性维护、保养和定期检测的。并参照《安全生产法》及地方性法规规章相关行政处罚裁量基准(试行)(序号十九)的对应裁量基准的规定。




你们企业用的洗眼器符合最新标准规范吗?

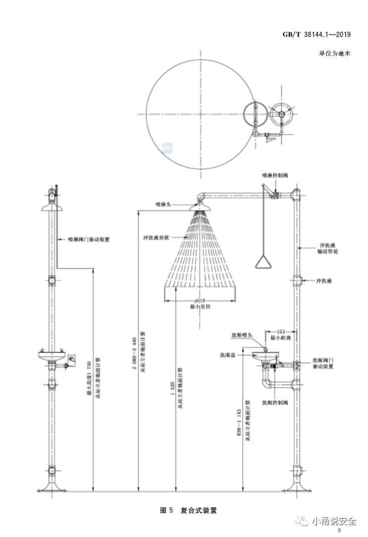
2020年7月1日,我国首部洗眼器国家标准GB/T 38144.1-2019《眼面部防护 应急喷淋和洗眼设备第1部分:技术要求》及GB/T 38144.2-2019《眼面部防护应急喷淋和洗眼设备第2部分:使用指南》正式颁布。标准中的涉及的术语和定义,小编就不在这为大家一一细说了,鼓励大家自行阅读标准。今天着重分享标准中几个关键的技术要求:


 洗眼器的区域布置

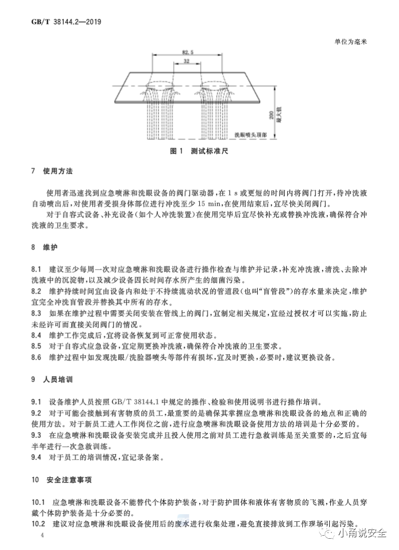
应急喷淋和洗眼设备宜安装在作业人员10s内能够达到的区域(一般情况下,人以正常步速行走时,10s平均可以走15m)。

洗眼器应安装在可能发生危险的区域的同一平面上,同时需考虑前往设备的路线中避免障碍物的阻挡


 冲洗液温度

应急喷淋和洗眼设备进水口冲洗液适宜的温度范围为16ºC~38ºC。温度低于16ºC的冲洗液虽能立即减缓化学反应速度,但长时间接触寒冷的液体会影响人体所需的体温,造成急救治疗的过早中断


 报警装置

报警装置适用在一些人员较少或偏远的区域,可及时向相关的安全部门报警以获得救援


维护和人员培训

建议至少每周一次对应急喷淋和洗眼设备进行操作检查与维护并记录。

维护过程中如发现部件有损坏,宜及时更换,必要时,建议更换设备


对于可能会接触到有害物质的员工,最重要的是确保其掌握应急喷淋和洗眼设备的地点和正确的使用方法。在设备安装完成并且投入使用之前对员工进行急救训练是至关重要的,之后宜每半年进行一次急救训练。


来源:小甬说安全



首页首页 服务中心服务中心 关于我们关于我们 一键呼我一键呼我 backtop回顶