高标准验厂认证辅导专家

专注RBA验厂辅导与技巧赋能

全国服务热线 020-86215771
当前位置: 首页>新闻资讯>行业资讯
返回
列表

2021年4月29日:最新修改《消防法》新内容解读&新旧条款对比丨附全文

文章出处:行业资讯 网站编辑: 若水长行 阅读量: 发表时间:2021-07-12 17:07:28

2021年4月29日,第十三届全国人民代表大会常务委员会第二十八次会议通过全国人民代表大会常务委员会关于修改《中华人民共和国道路交通安全法》等八部法律的决定。




01
修改内容



其中对《中华人民共和国消防法》作出如下修改:

(一)将第十五条修改为:公众聚集场所投入使用、营业前消防安全检查实行告知承诺管理。公众聚集场所在投入使用、营业前,建设单位或者使用单位应当向场所所在地的县级以上地方人民政府消防救援机构申请消防安全检查,作出场所符合消防技术标准和管理规定的承诺,提交规定的材料,并对其承诺和材料的真实性负责。

“消防救援机构对申请人提交的材料进行审查;申请材料齐全、符合法定形式的,应当予以许可。消防救援机构应当根据消防技术标准和管理规定,及时对作出承诺的公众聚集场所进行核查。

“申请人选择不采用告知承诺方式办理的,消防救援机构应当自受理申请之日起十个工作日内,根据消防技术标准和管理规定,对该场所进行检查。经检查符合消防安全要求的,应当予以许可。

“公众聚集场所未经消防救援机构许可的,不得投入使用、营业。消防安全检查的具体办法,由国务院应急管理部门制定。”

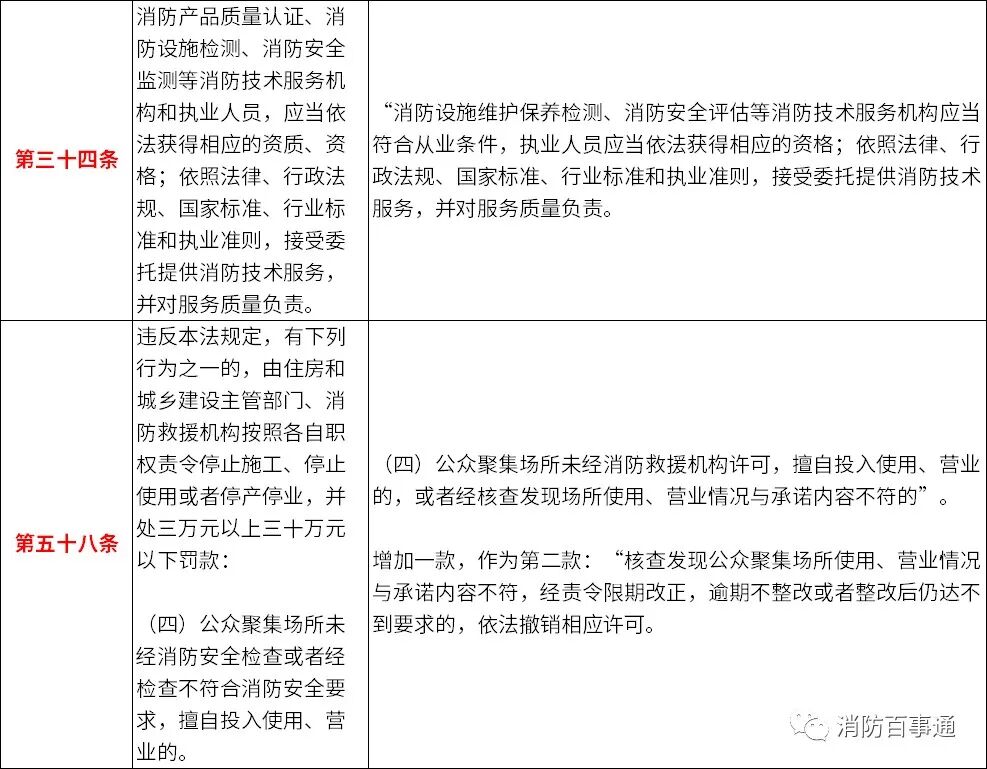
(二)将第三十四条修改为:消防设施维护保养检测、消防安全评估等消防技术服务机构应当符合从业条件执业人员应当依法获得相应的资格;依照法律、行政法规、国家标准、行业标准和执业准则,接受委托提供消防技术服务,并对服务质量负责。”【点击查看消防技术服务机构从业条件

(三)将第五十八条第一款第四项修改为:“(四)公众聚集场所未经消防救援机构许可,擅自投入使用、营业的,或者经核查发现场所使用、营业情况与承诺内容不符的”。

增加一款,作为第二款:“核查发现公众聚集场所使用、营业情况与承诺内容不符,经责令限期改正,逾期不整改或者整改后仍达不到要求的,依法撤销相应许可。

(四)将第六十九条修改为:“消防设施维护保养检测、消防安全评估等消防技术服务机构,不具备从业条件从事消防技术服务活动或者出具虚假文件的,由消防救援机构责令改正,处五万元以上十万元以下罚款,并对直接负责的主管人员和其他直接责任人员处一万元以上五万元以下罚款;不按照国家标准、行业标准开展消防技术服务活动的,责令改正,处五万元以下罚款,并对直接负责的主管人员和其他直接责任人员处一万元以下罚款;有违法所得的,并处没收违法所得;给他人造成损失的,依法承担赔偿责任;情节严重的,依法责令停止执业或者吊销相应资格;造成重大损失的,由相关部门吊销营业执照,并对有关责任人员采取终身市场禁入措施。

“前款规定的机构出具失实文件,给他人造成损失的,依法承担赔偿责任;造成重大损失的,由消防救援机构依法责令停止执业或者吊销相应资格,由相关部门吊销营业执照,并对有关责任人员采取终身市场禁入措施。”

修改决定自公布之日起施行。




02
修改解读




1、单位在公众聚集场所投入使用、营业前可选择两种审批方式。一种是告知承诺制,即单位按要求承诺后,消防救援机构审查材料后即许可,随后核查;单位不选择告知承诺方式的,在提报申请材料后,由消防救援机构在规定期限进行检查,并作出许可。本条的修改主要基于国务院放管服的要求,对单位提供了可选择的便利。

2、取消了消防技术服务机构资质审批,改为符合从业条件。取消了消防产品质量认证的表述,将“消防设施检测、消防安全监测”改为“消防设施维护保养检测、消防安全评估”,并取消了资质审批的要求,改为符合从业条件。本条的修改是基于放管服和消防技术服务机构的定位、服务内容的改变。

3、增加了对公众聚集场所告知承诺许可后,核查不合格的处罚。在给公众聚集场所提供服务的同时,执法也更加严格,凡核查发现与承诺不符合的,即进行处罚(停业,处3-30万罚款);同时,责令限期改正,逾期不改正的,撤销许可。

4、增加了对消防技术服务机构不符合从业条件的处罚,增加了对消防技术服务机构不按标准开展技术服务的处罚。因为取消了消防技术服务机构的资质审批,因此凡不符合从业条件的将责令改正,并处罚款;同时,增加了不按标准服务的处罚(责令改正,对消防技术服务机构处5万以下罚款,对责任人处1万以下罚款)。

此外,本条明确了消防技术服务机构由“消防救援机构”实施监管,对消防技术服务机构出具失实文件,造成重大损失的,增加了“吊销营业执照,对有关责任人终身禁入”的处罚。(来源:靠山屯闲话)




03
新旧对比

3






04
消防法修订情况



1998年4月29日第九届全国人民代表大会常务委员会第二次会议通过

2008年10月28日第十一届全国人民代表大会常务委员会第五次会议修订

根据2019年4月23日第十三届全国人民代表大会常务委员会第十次会议《关于修改〈中华人民共和国建筑法〉等八部法律的决定》修正

根据2021年4月29日第十三届全国人民代表大会常务委员会第二十八次会议修改《中华人民共和国道路交通安全法》等八部法律修改





05
消防法全文


中华人民共和国消防法

第一章 总则

第一条 为了预防火灾和减少火灾危害,加强应急救援工作,保护人身、财产安全,维护公共安全,制定本法。

第二条 消防工作贯彻预防为主、防消结合的方针,按照政府统一领导、部门依法监管、单位全面负责、公民积极参与的原则,实行消防安全责任制,建立健全社会化的消防工作网络。

第三条 国务院领导全国的消防工作。地方各级人民政府负责本行政区域内的消防工作。

各级人民政府应当将消防工作纳入国民经济和社会发展计划,保障消防工作与经济社会发展相适应。

第四条 国务院应急管理部门对全国的消防工作实施监督管理。县级以上地方人民政府应急管理部门对本行政区域内的消防工作实施监督管理,并由本级人民政府消防救援机构负责实施。军事设施的消防工作,由其主管单位监督管理,消防救援机构协助;矿井地下部分、核电厂、海上石油天然气设施的消防工作,由其主管单位监督管理。

县级以上人民政府其他有关部门在各自的职责范围内,依照本法和其他相关法律、法规的规定做好消防工作。

法律、行政法规对森林、草原的消防工作另有规定的,从其规定。

第五条 任何单位和个人都有维护消防安全、保护消防设施、预防火灾、报告火警的义务。任何单位和成年人都有参加有组织的灭火工作的义务。

第六条 各级人民政府应当组织开展经常性的消防宣传教育,提高公民的消防安全意识。

机关、团体、企业、事业等单位,应当加强对本单位人员的消防宣传教育。

应急管理部门及消防救援机构应当加强消防法律、法规的宣传,并督促、指导、协助有关单位做好消防宣传教育工作。

教育、人力资源行政主管部门和学校、有关职业培训机构应当将消防知识纳入教育、教学、培训的内容。

新闻、广播、电视等有关单位,应当有针对性地面向社会进行消防宣传教育。

工会、共产主义青年团、妇女联合会等团体应当结合各自工作对象的特点,组织开展消防宣传教育。

村民委员会、居民委员会应当协助人民政府以及公安机关、应急管理等部门,加强消防宣传教育。

第七条 国家鼓励、支持消防科学研究和技术创新,推广使用先进的消防和应急救援技术、设备;鼓励、支持社会力量开展消防公益活动。

对在消防工作中有突出贡献的单位和个人,应当按照国家有关规定给予表彰和奖励。

第二章 火灾预防

第八条 地方各级人民政府应当将包括消防安全布局、消防站、消防供水、消防通信、消防车通道、消防装备等内容的消防规划纳入城乡规划,并负责组织实施。

城乡消防安全布局不符合消防安全要求的,应当调整、完善;公共消防设施、消防装备不足或者不适应实际需要的,应当增建、改建、配置或者进行技术改造。

第九条 建设工程的消防设计、施工必须符合国家工程建设消防技术标准。建设、设计、施工、工程监理等单位依法对建设工程的消防设计、施工质量负责。

第十条 对按照国家工程建设消防技术标准需要进行消防设计的建设工程,实行建设工程消防设计审查验收制度。

第十一条 国务院住房和城乡建设主管部门规定的特殊建设工程,建设单位应当将消防设计文件报送住房和城乡建设主管部门审查,住房和城乡建设主管部门依法对审查的结果负责。

前款规定以外的其他建设工程,建设单位申请领取施工许可证或者申请批准开工报告时应当提供满足施工需要的消防设计图纸及技术资料。

第十二条 特殊建设工程未经消防设计审查或者审查不合格的,建设单位、施工单位不得施工;其他建设工程,建设单位未提供满足施工需要的消防设计图纸及技术资料的,有关部门不得发放施工许可证或者批准开工报告。

第十三条 国务院住房和城乡建设主管部门规定应当申请消防验收的建设工程竣工,建设单位应当向住房和城乡建设主管部门申请消防验收。

前款规定以外的其他建设工程,建设单位在验收后应当报住房和城乡建设主管部门备案,住房和城乡建设主管部门应当进行抽查。

依法应当进行消防验收的建设工程,未经消防验收或者消防验收不合格的,禁止投入使用;其他建设工程经依法抽查不合格的,应当停止使用。

第十四条 建设工程消防设计审查、消防验收、备案和抽查的具体办法,由国务院住房和城乡建设主管部门规定。

第十五条 公众聚集场所投入使用、营业前消防安全检查实行告知承诺管理。公众聚集场所在投入使用、营业前,建设单位或者使用单位应当向场所所在地的县级以上地方人民政府消防救援机构申请消防安全检查,作出场所符合消防技术标准和管理规定的承诺,提交规定的材料,并对其承诺和材料的真实性负责。

消防救援机构对申请人提交的材料进行审查;申请材料齐全、符合法定形式的,应当予以许可。消防救援机构应当根据消防技术标准和管理规定,及时对作出承诺的公众聚集场所进行核查。

申请人选择不采用告知承诺方式办理的,消防救援机构应当自受理申请之日起十个工作日内,根据消防技术标准和管理规定,对该场所进行检查。经检查符合消防安全要求的,应当予以许可。

公众聚集场所未经消防救援机构许可的,不得投入使用、营业。消防安全检查的具体办法,由国务院应急管理部门制定。

第十六条 机关、团体、企业、事业等单位应当履行下列消防安全职责:

(一)落实消防安全责任制,制定本单位的消防安全制度、消防安全操作规程,制定灭火和应急疏散预案;

(二)按照国家标准、行业标准配置消防设施、器材,设置消防安全标志,并定期组织检验、维修,确保完好有效;

(三)对建筑消防设施每年至少进行一次全面检测,确保完好有效,检测记录应当完整准确,存档备查;

(四)保障疏散通道、安全出口、消防车通道畅通,保证防火防烟分区、防火间距符合消防技术标准;

(五)组织防火检查,及时消除火灾隐患;

(六)组织进行有针对性的消防演练;

(七)法律、法规规定的其他消防安全职责。

单位的主要负责人是本单位的消防安全责任人。

第十七条 县级以上地方人民政府消防救援机构应当将发生火灾可能性较大以及发生火灾可能造成重大的人身伤亡或者财产损失的单位,确定为本行政区域内的消防安全重点单位,并由应急管理部门报本级人民政府备案。

消防安全重点单位除应当履行本法第十六条规定的职责外,还应当履行下列消防安全职责:

(一)确定消防安全管理人,组织实施本单位的消防安全管理工作;

(二)建立消防档案,确定消防安全重点部位,设置防火标志,实行严格管理;

(三)实行每日防火巡查,并建立巡查记录;

(四)对职工进行岗前消防安全培训,定期组织消防安全培训和消防演练。

第十八条 同一建筑物由两个以上单位管理或者使用的,应当明确各方的消防安全责任,并确定责任人对共用的疏散通道、安全出口、建筑消防设施和消防车通道进行统一管理。

住宅区的物业服务企业应当对管理区域内的共用消防设施进行维护管理,提供消防安全防范服务。

第十九条 生产、储存、经营易燃易爆危险品的场所不得与居住场所设置在同一建筑物内,并应当与居住场所保持安全距离。

生产、储存、经营其他物品的场所与居住场所设置在同一建筑物内的,应当符合国家工程建设消防技术标准。

第二十条 举办大型群众性活动,承办人应当依法向公安机关申请安全许可,制定灭火和应急疏散预案并组织演练,明确消防安全责任分工,确定消防安全管理人员,保持消防设施和消防器材配置齐全、完好有效,保证疏散通道、安全出口、疏散指示标志、应急照明和消防车通道符合消防技术标准和管理规定。

第二十一条 禁止在具有火灾、爆炸危险的场所吸烟、使用明火。因施工等特殊情况需要使用明火作业的,应当按照规定事先办理审批手续,采取相应的消防安全措施;作业人员应当遵守消防安全规定。

进行电焊、气焊等具有火灾危险作业的人员和自动消防系统的操作人员,必须持证上岗,并遵守消防安全操作规程。

第二十二条 生产、储存、装卸易燃易爆危险品的工厂、仓库和专用车站、码头的设置,应当符合消防技术标准。易燃易爆气体和液体的充装站、供应站、调压站,应当设置在符合消防安全要求的位置,并符合防火防爆要求。

已经设置的生产、储存、装卸易燃易爆危险品的工厂、仓库和专用车站、码头,易燃易爆气体和液体的充装站、供应站、调压站,不再符合前款规定的,地方人民政府应当组织、协调有关部门、单位限期解决,消除安全隐患。

第二十三条 生产、储存、运输、销售、使用、销毁易燃易爆危险品,必须执行消防技术标准和管理规定。

进入生产、储存易燃易爆危险品的场所,必须执行消防安全规定。禁止非法携带易燃易爆危险品进入公共场所或者乘坐公共交通工具。

储存可燃物资仓库的管理,必须执行消防技术标准和管理规定。

第二十四条 消防产品必须符合国家标准;没有国家标准的,必须符合行业标准。禁止生产、销售或者使用不合格的消防产品以及国家明令淘汰的消防产品。

依法实行强制性产品认证的消防产品,由具有法定资质的认证机构按照国家标准、行业标准的强制性要求认证合格后,方可生产、销售、使用。实行强制性产品认证的消防产品目录,由国务院产品质量监督部门会同国务院应急管理部门制定并公布。

新研制的尚未制定国家标准、行业标准的消防产品,应当按照国务院产品质量监督部门会同国务院应急管理部门规定的办法,经技术鉴定符合消防安全要求的,方可生产、销售、使用。

依照本条规定经强制性产品认证合格或者技术鉴定合格的消防产品,国务院应急管理部门应当予以公布。

第二十五条 产品质量监督部门、工商行政管理部门、消防救援机构应当按照各自职责加强对消防产品质量的监督检查。

第二十六条 建筑构件、建筑材料和室内装修、装饰材料的防火性能必须符合国家标准;没有国家标准的,必须符合行业标准。

人员密集场所室内装修、装饰,应当按照消防技术标准的要求,使用不燃、难燃材料。

第二十七条 电器产品、燃气用具的产品标准,应当符合消防安全的要求。

电器产品、燃气用具的安装、使用及其线路、管路的设计、敷设、维护保养、检测,必须符合消防技术标准和管理规定。

第二十八条 任何单位、个人不得损坏、挪用或者擅自拆除、停用消防设施、器材,不得埋压、圈占、遮挡消火栓或者占用防火间距,不得占用、堵塞、封闭疏散通道、安全出口、消防车通道。人员密集场所的门窗不得设置影响逃生和灭火救援的障碍物。

第二十九条 负责公共消防设施维护管理的单位,应当保持消防供水、消防通信、消防车通道等公共消防设施的完好有效。在修建道路以及停电、停水、截断通信线路时有可能影响消防队灭火救援的,有关单位必须事先通知当地消防救援机构。

第三十条 地方各级人民政府应当加强对农村消防工作的领导,采取措施加强公共消防设施建设,组织建立和督促落实消防安全责任制。

第三十一条 在农业收获季节、森林和草原防火期间、重大节假日期间以及火灾多发季节,地方各级人民政府应当组织开展有针对性的消防宣传教育,采取防火措施,进行消防安全检查。

第三十二条 乡镇人民政府、城市街道办事处应当指导、支持和帮助村民委员会、居民委员会开展群众性的消防工作。村民委员会、居民委员会应当确定消防安全管理人,组织制定防火安全公约,进行防火安全检查。

第三十三条 国家鼓励、引导公众聚集场所和生产、储存、运输、销售易燃易爆危险品的企业投保火灾公众责任保险;鼓励保险公司承保火灾公众责任保险。

第三十四条 消防设施维护保养检测、消防安全评估等消防技术服务机构应当符合从业条件,执业人员应当依法获得相应的资格;依照法律、行政法规、国家标准、行业标准和执业准则,接受委托提供消防技术服务,并对服务质量负责。

第三章 消防组织

第三十五条 各级人民政府应当加强消防组织建设,根据经济社会发展的需要,建立多种形式的消防组织,加强消防技术人才培养,增强火灾预防、扑救和应急救援的能力。

第三十六条 县级以上地方人民政府应当按照国家规定建立国家综合性消防救援队、专职消防队,并按照国家标准配备消防装备,承担火灾扑救工作。

乡镇人民政府应当根据当地经济发展和消防工作的需要,建立专职消防队、志愿消防队,承担火灾扑救工作。

第三十七条 国家综合性消防救援队、专职消防队按照国家规定承担重大灾害事故和其他以抢救人员生命为主的应急救援工作。

第三十八条 国家综合性消防救援队、专职消防队应当充分发挥火灾扑救和应急救援专业力量的骨干作用;按照国家规定,组织实施专业技能训练,配备并维护保养装备器材,提高火灾扑救和应急救援的能力。

第三十九条 下列单位应当建立单位专职消防队,承担本单位的火灾扑救工作:

(一)大型核设施单位、大型发电厂、民用机场、主要港口;

(二)生产、储存易燃易爆危险品的大型企业;

(三)储备可燃的重要物资的大型仓库、基地;

(四)第一项、第二项、第三项规定以外的火灾危险性较大、距离国家综合性消防救援队较远的其他大型企业;

(五)距离国家综合性消防救援队较远、被列为全国重点文物保护单位的古建筑群的管理单位。

第四十条 专职消防队的建立,应当符合国家有关规定,并报当地消防救援机构验收。

专职消防队的队员依法享受社会保险和福利待遇。

第四十一条 机关、团体、企业、事业等单位以及村民委员会、居民委员会根据需要,建立志愿消防队等多种形式的消防组织,开展群众性自防自救工作。

第四十二条 消防救援机构应当对专职消防队、志愿消防队等消防组织进行业务指导;根据扑救火灾的需要,可以调动指挥专职消防队参加火灾扑救工作。

第四章 灭火救援

第四十三条 县级以上地方人民政府应当组织有关部门针对本行政区域内的火灾特点制定应急预案,建立应急反应和处置机制,为火灾扑救和应急救援工作提供人员、装备等保障。

第四十四条 任何人发现火灾都应当立即报警。任何单位、个人都应当无偿为报警提供便利,不得阻拦报警。严禁谎报火警。

人员密集场所发生火灾,该场所的现场工作人员应当立即组织、引导在场人员疏散。

任何单位发生火灾,必须立即组织力量扑救。邻近单位应当给予支援。

消防队接到火警,必须立即赶赴火灾现场,救助遇险人员,排除险情,扑灭火灾。

第四十五条 消防救援机构统一组织和指挥火灾现场扑救,应当优先保障遇险人员的生命安全。

火灾现场总指挥根据扑救火灾的需要,有权决定下列事项:

(一)使用各种水源;

(二)截断电力、可燃气体和可燃液体的输送,限制用火用电;

(三)划定警戒区,实行局部交通管制;

(四)利用临近建筑物和有关设施;

(五)为了抢救人员和重要物资,防止火势蔓延,拆除或者破损毗邻火灾现场的建筑物、构筑物或者设施等;

(六)调动供水、供电、供气、通信、医疗救护、交通运输、环境保护等有关单位协助灭火救援。

根据扑救火灾的紧急需要,有关地方人民政府应当组织人员、调集所需物资支援灭火。

第四十六条 国家综合性消防救援队、专职消防队参加火灾以外的其他重大灾害事故的应急救援工作,由县级以上人民政府统一领导。

第四十七条 消防车、消防艇前往执行火灾扑救或者应急救援任务,在确保安全的前提下,不受行驶速度、行驶路线、行驶方向和指挥信号的限制,其他车辆、船舶以及行人应当让行,不得穿插超越;收费公路、桥梁免收车辆通行费。交通管理指挥人员应当保证消防车、消防艇迅速通行。

赶赴火灾现场或者应急救援现场的消防人员和调集的消防装备、物资,需要铁路、水路或者航空运输的,有关单位应当优先运输。

第四十八条 消防车、消防艇以及消防器材、装备和设施,不得用于与消防和应急救援工作无关的事项。

第四十九条 国家综合性消防救援队、专职消防队扑救火灾、应急救援,不得收取任何费用。

单位专职消防队、志愿消防队参加扑救外单位火灾所损耗的燃料、灭火剂和器材、装备等,由火灾发生地的人民政府给予补偿。

第五十条 对因参加扑救火灾或者应急救援受伤、致残或者死亡的人员,按照国家有关规定给予医疗、抚恤。

第五十一条 消防救援机构有权根据需要封闭火灾现场,负责调查火灾原因,统计火灾损失。

火灾扑灭后,发生火灾的单位和相关人员应当按照消防救援机构的要求保护现场,接受事故调查,如实提供与火灾有关的情况。

消防救援机构根据火灾现场勘验、调查情况和有关的检验、鉴定意见,及时制作火灾事故认定书,作为处理火灾事故的证据。

第五章 监督检查

第五十二条 地方各级人民政府应当落实消防工作责任制,对本级人民政府有关部门履行消防安全职责的情况进行监督检查。

县级以上地方人民政府有关部门应当根据本系统的特点,有针对性地开展消防安全检查,及时督促整改火灾隐患。

第五十三条 消防救援机构应当对机关、团体、企业、事业等单位遵守消防法律、法规的情况依法进行监督检查。公安派出所可以负责日常消防监督检查、开展消防宣传教育,具体办法由国务院公安部门规定。

消防救援机构、公安派出所的工作人员进行消防监督检查,应当出示证件。

第五十四条 消防救援机构在消防监督检查中发现火灾隐患的,应当通知有关单位或者个人立即采取措施消除隐患;不及时消除隐患可能严重威胁公共安全的,消防救援机构应当依照规定对危险部位或者场所采取临时查封措施。

第五十五条 消防救援机构在消防监督检查中发现城乡消防安全布局、公共消防设施不符合消防安全要求,或者发现本地区存在影响公共安全的重大火灾隐患的,应当由应急管理部门书面报告本级人民政府。

接到报告的人民政府应当及时核实情况,组织或者责成有关部门、单位采取措施,予以整改。

第五十六条 住房和城乡建设主管部门、消防救援机构及其工作人员应当按照法定的职权和程序进行消防设计审查、消防验收、备案抽查和消防安全检查,做到公正、严格、文明、高效。

住房和城乡建设主管部门、消防救援机构及其工作人员进行消防设计审查、消防验收、备案抽查和消防安全检查等,不得收取费用,不得利用职务谋取利益;不得利用职务为用户、建设单位指定或者变相指定消防产品的品牌、销售单位或者消防技术服务机构、消防设施施工单位。

第五十七条 住房和城乡建设主管部门、消防救援机构及其工作人员执行职务,应当自觉接受社会和公民的监督。

任何单位和个人都有权对住房和城乡建设主管部门、消防救援机构及其工作人员在执法中的违法行为进行检举、控告。收到检举、控告的机关,应当按照职责及时查处。

第六章 法律责任

第五十八条 违反本法规定,有下列行为之一的,由住房和城乡建设主管部门、消防救援机构按照各自职权责令停止施工、停止使用或者停产停业,并处三万元以上三十万元以下罚款:

(一)依法应当进行消防设计审查的建设工程,未经依法审查或者审查不合格,擅自施工的;

(二)依法应当进行消防验收的建设工程,未经消防验收或者消防验收不合格,擅自投入使用的;

(三)本法第十三条规定的其他建设工程验收后经依法抽查不合格,不停止使用的;

(四)公众聚集场所未经消防救援机构许可,擅自投入使用、营业的,或者经核查发现场所使用、营业情况与承诺内容不符的

建设单位未依照本法规定在验收后报住房和城乡建设主管部门备案的,由住房和城乡建设主管部门责令改正,处五千元以下罚款。

核查发现公众聚集场所使用、营业情况与承诺内容不符,经责令限期改正,逾期不整改或者整改后仍达不到要求的,依法撤销相应许可。

第五十九条 违反本法规定,有下列行为之一的,由住房和城乡建设主管部门责令改正或者停止施工,并处一万元以上十万元以下罚款:

(一)建设单位要求建筑设计单位或者建筑施工企业降低消防技术标准设计、施工的;

(二)建筑设计单位不按照消防技术标准强制性要求进行消防设计的;

(三)建筑施工企业不按照消防设计文件和消防技术标准施工,降低消防施工质量的;

(四)工程监理单位与建设单位或者建筑施工企业串通,弄虚作假,降低消防施工质量的。

第六十条 单位违反本法规定,有下列行为之一的,责令改正,处五千元以上五万元以下罚款:

(一)消防设施、器材或者消防安全标志的配置、设置不符合国家标准、行业标准,或者未保持完好有效的;

(二)损坏、挪用或者擅自拆除、停用消防设施、器材的;

(三)占用、堵塞、封闭疏散通道、安全出口或者有其他妨碍安全疏散行为的;

(四)埋压、圈占、遮挡消火栓或者占用防火间距的;

(五)占用、堵塞、封闭消防车通道,妨碍消防车通行的;

(六)人员密集场所在门窗上设置影响逃生和灭火救援的障碍物的;

(七)对火灾隐患经消防救援机构通知后不及时采取措施消除的。

个人有前款第二项、第三项、第四项、第五项行为之一的,处警告或者五百元以下罚款。

有本条第一款第三项、第四项、第五项、第六项行为,经责令改正拒不改正的,强制执行,所需费用由违法行为人承担。

第六十一条 生产、储存、经营易燃易爆危险品的场所与居住场所设置在同一建筑物内,或者未与居住场所保持安全距离的,责令停产停业,并处五千元以上五万元以下罚款。

生产、储存、经营其他物品的场所与居住场所设置在同一建筑物内,不符合消防技术标准的,依照前款规定处罚。

第六十二条 有下列行为之一的,依照《中华人民共和国治安管理处罚法》的规定处罚:

(一)违反有关消防技术标准和管理规定生产、储存、运输、销售、使用、销毁易燃易爆危险品的;

(二)非法携带易燃易爆危险品进入公共场所或者乘坐公共交通工具的;

(三)谎报火警的;

(四)阻碍消防车、消防艇执行任务的;

(五)阻碍消防救援机构的工作人员依法执行职务的。

第六十三条 违反本法规定,有下列行为之一的,处警告或者五百元以下罚款;情节严重的,处五日以下拘留:

(一)违反消防安全规定进入生产、储存易燃易爆危险品场所的;

(二)违反规定使用明火作业或者在具有火灾、爆炸危险的场所吸烟、使用明火的。

第六十四条 违反本法规定,有下列行为之一,尚不构成犯罪的,处十日以上十五日以下拘留,可以并处五百元以下罚款;情节较轻的,处警告或者五百元以下罚款:

(一)指使或者强令他人违反消防安全规定,冒险作业的;

(二)过失引起火灾的;

(三)在火灾发生后阻拦报警,或者负有报告职责的人员不及时报警的;

(四)扰乱火灾现场秩序,或者拒不执行火灾现场指挥员指挥,影响灭火救援的;

(五)故意破坏或者伪造火灾现场的;

(六)擅自拆封或者使用被消防救援机构查封的场所、部位的。

第六十五条 违反本法规定,生产、销售不合格的消防产品或者国家明令淘汰的消防产品的,由产品质量监督部门或者工商行政管理部门依照《中华人民共和国产品质量法》的规定从重处罚。

人员密集场所使用不合格的消防产品或者国家明令淘汰的消防产品的,责令限期改正;逾期不改正的,处五千元以上五万元以下罚款,并对其直接负责的主管人员和其他直接责任人员处五百元以上二千元以下罚款;情节严重的,责令停产停业。

消防救援机构对于本条第二款规定的情形,除依法对使用者予以处罚外,应当将发现不合格的消防产品和国家明令淘汰的消防产品的情况通报产品质量监督部门、工商行政管理部门。产品质量监督部门、工商行政管理部门应当对生产者、销售者依法及时查处。

第六十六条 电器产品、燃气用具的安装、使用及其线路、管路的设计、敷设、维护保养、检测不符合消防技术标准和管理规定的,责令限期改正;逾期不改正的,责令停止使用,可以并处一千元以上五千元以下罚款。

第六十七条 机关、团体、企业、事业等单位违反本法第十六条、第十七条、第十八条、第二十一条第二款规定的,责令限期改正;逾期不改正的,对其直接负责的主管人员和其他直接责任人员依法给予处分或者给予警告处罚。

第六十八条 人员密集场所发生火灾,该场所的现场工作人员不履行组织、引导在场人员疏散的义务,情节严重,尚不构成犯罪的,处五日以上十日以下拘留。

第六十九条 消防设施维护保养检测、消防安全评估等消防技术服务机构,不具备从业条件从事消防技术服务活动或者出具虚假文件的,由消防救援机构责令改正,处五万元以上十万元以下罚款,并对直接负责的主管人员和其他直接责任人员处一万元以上五万元以下罚款;不按照国家标准、行业标准开展消防技术服务活动的,责令改正,处五万元以下罚款,并对直接负责的主管人员和其他直接责任人员处一万元以下罚款;有违法所得的,并处没收违法所得;给他人造成损失的,依法承担赔偿责任;情节严重的,依法责令停止执业或者吊销相应资格;造成重大损失的,由相关部门吊销营业执照,并对有关责任人员采取终身市场禁入措施。

前款规定的机构出具失实文件,给他人造成损失的,依法承担赔偿责任;造成重大损失的,由消防救援机构依法责令停止执业或者吊销相应资格,由相关部门吊销营业执照,并对有关责任人员采取终身市场禁入措施。

第七十条 本法规定的行政处罚,除应当由公安机关依照《中华人民共和国治安管理处罚法》的有关规定决定的外,由住房和城乡建设主管部门、消防救援机构按照各自职权决定。

被责令停止施工、停止使用、停产停业的,应当在整改后向作出决定的部门或者机构报告,经检查合格,方可恢复施工、使用、生产、经营。

当事人逾期不执行停产停业、停止使用、停止施工决定的,由作出决定的部门或者机构强制执行。

责令停产停业,对经济和社会生活影响较大的,由住房和城乡建设主管部门或者应急管理部门报请本级人民政府依法决定。

第七十一条 住房和城乡建设主管部门、消防救援机构的工作人员滥用职权、玩忽职守、徇私舞弊,有下列行为之一,尚不构成犯罪的,依法给予处分:

(一)对不符合消防安全要求的消防设计文件、建设工程、场所准予审查合格、消防验收合格、消防安全检查合格的;

(二)无故拖延消防设计审查、消防验收、消防安全检查,不在法定期限内履行职责的;

(三)发现火灾隐患不及时通知有关单位或者个人整改的;

(四)利用职务为用户、建设单位指定或者变相指定消防产品的品牌、销售单位或者消防技术服务机构、消防设施施工单位的;

(五)将消防车、消防艇以及消防器材、装备和设施用于与消防和应急救援无关的事项的;

(六)其他滥用职权、玩忽职守、徇私舞弊的行为。

产品质量监督、工商行政管理等其他有关行政主管部门的工作人员在消防工作中滥用职权、玩忽职守、徇私舞弊,尚不构成犯罪的,依法给予处分。

第七十二条 违反本法规定,构成犯罪的,依法追究刑事责任。

第七章 附则

第七十三条 本法下列用语的含义:

(一)消防设施,是指火灾自动报警系统、自动灭火系统、消火栓系统、防烟排烟系统以及应急广播和应急照明、安全疏散设施等。

(二)消防产品,是指专门用于火灾预防、灭火救援和火灾防护、避难、逃生的产品。

(三)公众聚集场所,是指宾馆、饭店、商场、集贸市场、客运车站候车室、客运码头候船厅、民用机场航站楼、体育场馆、会堂以及公共娱乐场所等。

(四)人员密集场所,是指公众聚集场所,医院的门诊楼、病房楼,学校的教学楼、图书馆、食堂和集体宿舍,养老院,福利院,托儿所,幼儿园,公共图书馆的阅览室,公共展览馆、博物馆的展示厅,劳动密集型企业的生产加工车间和员工集体宿舍,旅游、宗教活动场所等。

第七十四条 本法自2009年5月1日起施行。

根据2021年4月29日第十三届全国人民代表大会常务委员会关于修改《中华人民共和国道路交通安全法》等八部法律的决定修改。


首页首页 服务中心服务中心 关于我们关于我们 一键呼我一键呼我 backtop回顶