扫码辅导专家微信,免费咨询
专业知识,及时解惑。
部分考生存对辐射安全与防护考核在疑问,不清楚具体的学习与报考流程。协会在此为考生提供相关指南,解答大家的疑惑,请需参加考核的人员仔细阅读下文。
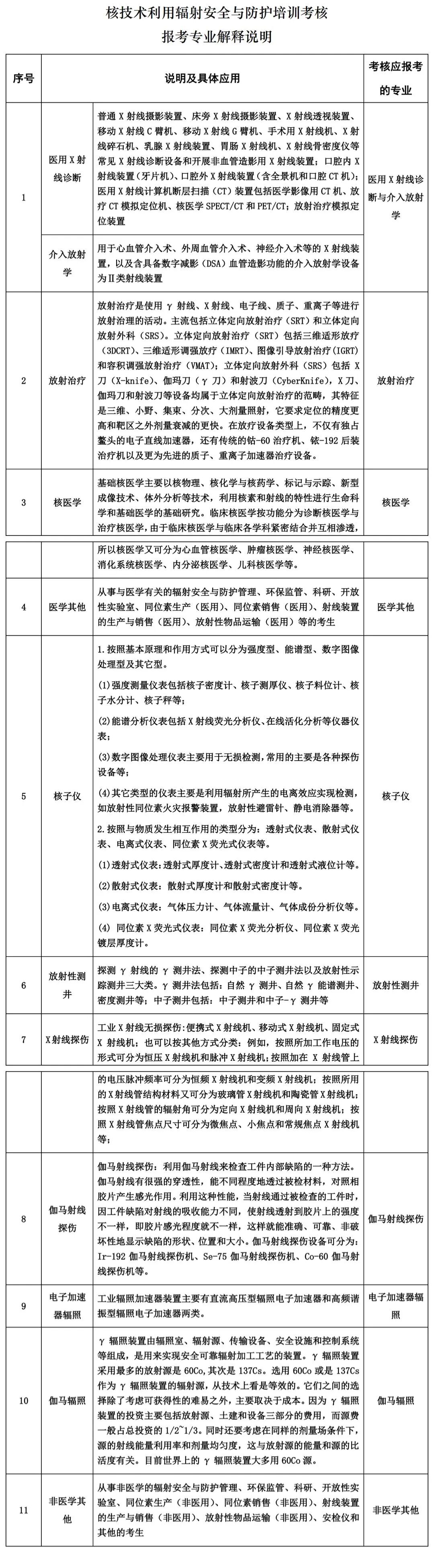
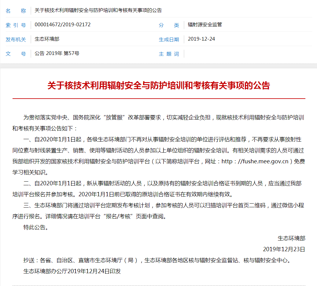
目前应如何培训和考核? 接生态环境部通知,自2020年1月1日起,各级生态环境部门不再对从事辐射安全培训的单位进行评估和推荐,不再要求从事放射性同位素与射线装置生产、销售、使用等辐射活动的人员参加原推荐单位组织的辐射安全培训。有相关培训需求的人员可通过生态环境部组织开发的国家核技术利用辐射安全与防护培训平台(以下简称培训平台,网址:http://fushe.mee.gov.cn)免费学习相关知识。公告原文如下: 现在考生需自行在培训平台学习,通过微信小程序报名成功后(唯一的报名渠道)取得准考证,进行线下集中考核。网上学习和考核不收取费用。 哪些人需要参加考核? 报名条件:一、年满16周岁,具备完全民事行为能力;二、从事或准备从事核技术利用辐射相关工作。 同时满足以上两个条件的人员就必须参加考核,成绩合格才能从事核技术利用辐射相关工作。 考核报名有哪些注意事项? (1)核技术利用辐射安全与防护考核采用指定微信小程序报名(微信小程序搜索HJSLY或扫描上文二维码),每位考生一年最多可获得三次考核机会。允许通过微信小程序为他人报名。报名请提前准备好免冠证件照(电子版),认真填写报名相关信息。 【特别提醒:每位考生一年最多可获得三次考核机会,并非每个科次有三次的考核机会,报名且显示审核通过却不来参加考试也算作一次,如果三次考试都不合格就等下一年再报考。请考生珍惜考核机会,不要连续报考。】 (2)核技术利用辐射安全与防护考核为闭卷考核,考核时长为60分钟。考核科目分为医学(医用X射线诊断与介入放射学、放射治疗、核医学,并设医学其他)和非医学(X射线探伤、伽马射线探伤、电子加速器辐照、伽马射线辐照、核子仪、放射性测井,并设非医学其他),合计十一类。 (3)请考生根据个人辐射工作类别选择对应的考核科目进行报名。从事辐射安全与防护管理、环保监管、科研、开放性实验室、同位素生产、同位素销售、射线装置的生产与销售、放射性物品运输、安检仪和其他辐射工作类别的考生可根据行业相关性选择医学其他或非医学其他。 (4)考生报名后需经考核机构审核,审核通过即报考成功,请于开考前下载并打印准考证,认真核对报名信息,获知具体的考核地点。 如何选择报考专业? 改革后,考核科目不再是医学和工业两大类,而是分为医学(医用X射线诊断与介入放射学、放射治疗、核医学,并设医学其他)和非医学(X射线探伤、伽马射线探伤、电子加速器辐照、伽马射线辐照、核子仪、放射性测井,并设非医学其他),合计十一类。请考生根据个人辐射工作类别选择对应的考核科目进行报名。若无对应专业,则报考“医学其他”或“非医学其他”,该类学员选择相对接近的专业实务类视频进行学习。 试卷结构如下: 电离辐射安全与防护考核题型为客观题,分为单项选择和多项选择题。单项选择题要求从备选项中选择一个最符合题意的选项。多项选择题要求从备选项中选择两个或两个以上符合题意的选项,错选不得分;漏选,则所选的每个选项得1分。试卷总分120分,含40道单项选择题(每题2分)和10道多项选择题(每题4分),考核时长为一小时,72分及格。 如何学习? 通过注册登录国家核技术利用辐射安全与防护培训平台(以下简称培训平台,网址:http://fushe.mee.gov.cn)进行自学,请各位考生多去熟悉平台各个模块,学习资料在“课程中心”和“资源中心”获取,报名及考核的相关信息看“报名/考核”。 国家核技术利用辐射安全与防护培训平台(以下简称“培训平台”)是生态环境部开展“互联网+培训”的重要实践,以保障环境、公众的辐射安全和辐射从业人员的职业健康为目的,鼓励核技术利用辐射从业人员开展自我培训。 为推动线上培训与学员自主学习,培训平台提供视频类和文档类培训资源如下: (1)视频培训资源 培训平台提供2门公共科目(基础和法律)和9门专业科目共计23个小时的视频培训内容。辐射从业人员可根据自身工作需要选择对应的科目进行学习,报考医学其他和非医学其他专业的学员可根据自身需要从9门专业科目中选择自身相关的专业科目进行学习。 资源入口:课程中心 http://fushe.mee.gov.cn/index.php?a=course&m=Index (2)文档类培训资源 培训平台提供11个科目的应知应会文档资源,供学员在线学习与下载。 资源入口:资源中心/常见下载/培训资料 http://fushe.mee.gov.cn/index.php?a=resource&m=Index (3)拓展类学习资源 培训平台还提供专业实操、辐射科普、经典案例等拓展类学习资源,并将在常见下载中增加核技术利用法律法规和标准类学习资源。 报名难怎么办? 照片不合格怎么办? 请考生严格按照报名照片尺寸与质量要求上传照片: 报名照片必须是正规的电子证件照,应为个人近期免冠(不戴帽子)白底、蓝底或红底标准两寸电子证件照。不得随意拍照上传。不得使用翻拍的证件照或其他生活照、艺术照。照片需要包含整个面部、耳朵、颈部和肩膀,不闭眼,直视镜头。两寸证件照尺寸为3.5*5.3cm,分辨率最低300dpi,对应的像素为413*626像素,照片存储大小不超过200KB。考核系统支持常见的JPG、BMP、PNG、JIF照片格式,并支持对已有照片进行裁剪。请考生认真按照要求参照下图示例上传照片,避免报名审核不通过。 特别提醒:请所有考生报名时务必填完整、准确填写报名信息,包括工作单位、单位所在城市、从事职业等。如果报名后发现照片及其他个人信息有误,必须等审核不通过打回后才能完成修改(只在个人信息栏修改无效)。


